Publicidad
Flujograma general de manejo de ITS/ITG en mujeres
Flujograma general de manejo de ITS/ITG en hombres
Publicidad
Ver: Plan de seguimiento y evaluación de implementación)

Flujograma síndrome de cervicitis

Flujograma de recurrencia o persistencia en el síndrome de cervicitis

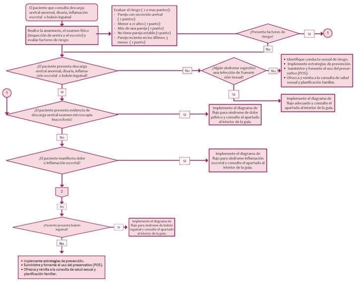
Flujograma síndrome de descarga uretral

Publicidad
Flujograma del síndrome de flujo vaginal

Flujograma de síndrome de úlcera

Flujograma del síndrome inflamación escrotal

Flujograma síndrome de dolor pélvico (EPI)

Flujograma del Síndrome de bubón inguinal








