Sistema Respiratorio
El cáncer broncogénico es la primera causa de muerte por cáncer en Estados Unidos y Europa. En Colombia es la tercera causa de muerte por cáncer en los hombres después de estómago y de próstata y la cuarta en las mujeres después de estómago, cuello uterino y seno.
En el mundo el cáncer pulmonar exhibe un franco ascenso en su incidencia en el sexo femenino. Igualmente, en la mujer colombiana el cáncer pulmonar seguramente encuentra en incremento, y tal vez sobrepase pronto aun al cáncer mamario, muy seguramente como resultado del hábito de fumar. Las tasas de incidencia se incrementan con la edad, a partir de los 40 años. (Ver también: Leucemias Agudas)
Las regiones de más alta mortalidad por cáncer pulmonar son Antioquia, con énfasis en Medellín, Caldas, con énfasis en Manizales, Risaralda, principalmente Pereira (en hombres), y Quindío (en mujeres).
El cigarrillo es un factor etiológico importante en el cáncer de pulmón y la tasa de mortalidad aumenta en relación directa con la intensidad del tabaquismo. También son factores etiológicos la contaminación ambiental y algunos agentes químicos y físicos, tales como asbesto, radón, arsénico, radiación ionizante, níquel, berilio, compuestos de cromo, alquitranes y otros agentes de reconocido potencial carcinogénico.
El pronóstico del cáncer pulmonar es ominoso.
Globalmente, apenas alrededor de 10-15% de los pacientes sobreviven 5 años, tasa que se mantiene sin mayor modificación desde hace medio siglo. Sin embargo, los cánceres en estados tempranos son de relativo buen pronóstico y se les puede ofrecer tratamiento quirúrgico, con una expectativa de supervivencia a largo plazo del orden de 60%.
El carcinoma del pulmón es un tumor de gran agresividad que presenta extensión linfática en el momento del diagnóstico en más o menos la mitad de los casos, la cual es muy común en los carcinomas anaplásicos de células pequeñas, donde ocurre con una frecuencia del 80%; se presenta con frecuencia decreciente en los tumores de células gigantes, adenocarcinomas y carcinomas escamocelulares.
Histopatología
Universalmente se ha utilizado la clasificación establecida por la Organización Mundial de la Salud (OMS 1967, 1982).
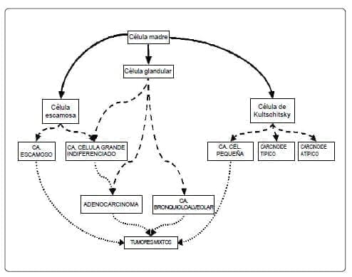
Los carcinomas del pulmón se dividen en dos grandes grupos clínicos que reflejan las diferencias en la biología y el manejo: cáncer de célula pequeña y los de célula no pequeña. Cerca del 80% son del tipo de célula no pequeña. Los dos tipos difieren en histología y pronóstico clínico, pero en realidad estas categorías pueden coexistir, lo que sugiere un origen común para todos los tipos de cáncer pulmonar.


Por uniformidad, conformidad y consistencia en los informes, se recomienda la clasificación histológica para carcinoma del pulmón, publicada por la OMS (WHO 1981). Sin embargo se sabe que se usan otras clasificaciones y la que proponemos se utiliza en el Instituto Nacional de Cancerología.
En esta clasificación se define el tipo histológico por el componente celular y el grado por el factor de diferenciación:
Grado X, tumor sin asignación de grado. 
Grado I, bien diferenciado. 
De igual manera, Grado II, moderadamente diferenciado. 
Grado III, mal o pobremente diferenciado. 
Grado IV, indiferenciado. 
Por definición, los carcinomas de células en avena y los de célula grande son Grado IV.
1. Carcinoma de células no pequeñas
Son morfológicamente diversos y se subdividen en carcinomas de células escamosas, adenocarcinomas y de células grandes (incluye algunos tumores neuroendocrinos de célula grande).
El carcinoma escamocelular es el más frecuente de los cánceres pulmonares, aunque su incidencia está disminuyendo en relación con los demás tipos histológicos, especialmente en las dos últimas décadas del siglo XX. Es de localización central y es el que aparece mayormente relacionado con el tabaquismo.
Típicamente es de crecimiento lento y produce síntomas relacionados con efecto de masa, tiene tendencia a la necrosis y a la cavitación y es el que más fácilmente se detecta en la citología de esputo. Microscópicamente, el diagnóstico está basado en la identificación de queratina en células aisladas o en perlas y puentes intercelulares. La ausencia de este cuadro, clasifica el tumor como carcinoma de célula grande indiferenciado.
Estos carcinomas se clasifican según su diferenciación en: bien, moderadamente y mal diferenciados. Ocasionalmente, puede encontrarse una pequeña población de células con mucina o de células pequeñas.
El adenocarcinoma es el tipo más común de cáncer pulmonar en Japón y Hong Kong y, recientemente, el de mayor prevalencia en Norte América y Europa. Se puede originar como lesión central o periférica. El subtipo de adenocarcinoma periférico más común, frecuentemente exhibe un patrón bronquiolo-alveolar: mucinoso o no mucinoso. Se ha reconocido la relación entre la fibrosis intersticial difusa, las cicatrices pulmonares y el adenocarcinoma.
Microscópicamente presenta una amplio rango de diferenciación, pero se identifican dos tipos morfológicos principales:
Formación de túbulos o papilas y producción de mucina. Se subdividen en acinares, papilares y sólidos con producción de moco. El esputo es frecuentemente negativo para malignidad en los nódulos tumorales únicos y periféricos, pero positivo en los nódulos múltiples o en las formas neumónicas del tumor. Es manifiesta la tendencia a producir metástasis al cerebro, hígado y huesos.
Los carcinomas indiferenciados de célula grande son pleomórficos, sin evidencia de diferenciación escamosa, glandular o neuroendocrina. Los estudios de microscopia electrónica han demostrado una frecuencia mayor de diferenciación glandular.
En los tumores adeno-escamosos la cantidad de células tumorales de ambos tipos es similar. De lo contrario, se consideran como tumores mixtos con diferenciación específica (escamosa o glandular, definiendo los porcentajes).
2. Carcinoma de células pequeñas
Es considerado como un tipo de neoplasia neuroendocrina. En el pulmón y el árbol bronquial, el espectro de estos tumores puede incluir neoplasias bien diferenciadas y asintomáticas, hasta las muy indiferenciadas y agresivas.
Frecuentemente expresa algunas hormonas que pueden actuar local o sistémicamente con manifestaciones clínicas paraneoplásicas. Los de célula pequeña tipo avena corresponden a las agresivas y representan el 20% de los tumores pulmonares y usualmente son centrales. Histológicamente son muy celulares, con poco citoplasma, escaso estroma y actividad mitótica variable, la cual es muy importante para definir el pronóstico. De acuerdo con estas características, se clasifican en bien diferenciados (incluye el carcinoide típico), moderadamente diferenciados (incluye el carcinoide atípico) y pobremente diferenciados.
(Lea También: Cáncer Broncogénico de Célula Pequeña)
Cuadro Clínico
La presencia de síntomas en el momento del diagnóstico varía desde el 40% hasta el 98%. Los síntomas pueden ser causados por extensión local, metástasis o manifestaciones paraneoplásicas.
| Síntomas | Frecuencia (%) | 
| Tos Pérdida de peso Disnea Hemoptisis Dolor torácico Disfonía | 45 – 75 8 – 68 37 – 58 27 – 57 27 – 49 2 – 18 | 
Cuadros clínicos asociados
Derrame pleural: puede ser debido a la invasión pleural del carcinoma o a otras causas, como obstrucción linfática, atelectasia, neumonitis obstructiva y aun a condiciones no relacionadas con el tumor (falla cardíaca y otras).
Tumor de Pancoast: Es el tumor del estrecho torácico superior. Frecuentemente compromete el plexo braquial, los nervios torácicos, la cadena simpática, las costillas y las vértebras superiores.
El síndrome de Pancoast es una tríada de síntomas que incluye dolor del hombro o brazo ipsilateral, síndrome de Horner y atrofia de los músculos intrínsecos de la mano.
Síndrome de vena cava superior: La obstrucción del flujo sanguíneo en la vena cava superior puede causar un síndrome dramático. Está frecuentemente secundario a la compresión extrínseca de la vena cava superior, con o sin trombosis intraluminal secundaria.
La causa más común en los adultos es el carcinoma broncogénico. Los síntomas más frecuentes son plétora de la cabeza y el cuello, y disnea. La tos, el dolor y la disfagia son menos frecuentes. Otros signos son la dilatación de las venas del cuello, edema facial y de los miembros superiores, apariencia pletórica, papiledema, cianosis facial y, ocasionalmente, derrame pleural.
Enfermedad metastásica: Las manifestaciones clínicas del cáncer pulmonar pueden ser el resultado de extensión local-regional, diseminación hematógena, linfática o intraalveolar. Las de diseminación hematógena se presentan más frecuentemente en el hígado, sistema nervioso central, huesos y glándulas suprarrenales.
Investigación Diagnóstica
La investigación diagnóstica tiene como propósito definir el tipo histológico, estadificar la enfermedad y determinar el riesgo operatorio, principalmente con base en el estado de la función pulmonar.
La radiografía de tórax es el estudio imagenológico inicial que se realiza a un paciente con sospecha de enfermedad pulmonar o alto riesgo de desarrollar cáncer pulmonar. Es económica, ampliamente disponible y reproducible; debe realizarse en las proyecciones postero anterior y lateral, utilizando técnica de alto kilovoltaje y bajo miliamperaje.
La citología de esputo se utiliza para la evaluación inicial del paciente que presenta una masa en la radiografía del tórax, pero su utilidad disminuye notablemente en los casos de tumores periféricos. Un examen negativo no descarta un cáncer pulmonar.
La tomografía axial computadorizada (TAC) de tórax, utilizando medio de contraste yodado para realzar las estructuras vasculares y facilitar la visualización de los ganglios, es un examen indispensable en la evaluación del tumor primario en cuanto a tamaño, forma, bordes, extensión local así como su diseminación linfática y a distancia. El estudio se realiza desde los ápices pulmonares hasta el abdomen superior, para evaluar hígado y glándulas suprarrenales. La técnica espiral con medio de contraste intravenoso, ofrece mayor sensibilidad para detección de nódulos pulmonares y metástasis hepáticas.
En pacientes asintomáticos con el diagnóstico de adenocarcinoma y carcinoma de células pequeñas y aquellos con signos o síntomas neurológicos y/o esqueléticos, independientemente de la histología, se recomienda TAC cerebral simple y con contraste, y gamagrafía ósea.
La resonancia magnética del tórax suministra excelente detalle anatómico en áreas de difícil evaluación por TAC o radiografía convencional, particularmente los ápices pulmonares, la ventana aortopulmonar, las regiones supradiafragmáticas, vasos hiliares y mediastinales.
La broncoscopia rígida o de fibra óptica:
Con lavados bronquiales, broncoalveolares, cepillados, biopsias bronquiales, transbronquiales y aspiración transbronquial con aguja, es un procedimiento importante de diagnóstico. Su rendimiento depende del tamaño del tumor y su localización, incrementándose cuando se combinan múltiples técnicas de recolección de las muestras.
Las biopsias guiadas por TAC son útiles para el diagnóstico de masas pulmonares sospechosas de cáncer, accesibles por vía percutánea, con las ventajas de ser un procedimiento ambulatorio, de baja incidencia de complicaciones y aplicable a lesiones posiblemente metastásicas. Es recomendable que el patólogo verifique inmediatamente la calidad de la muestra obtenida.
Frecuentemente con los anteriores métodos diagnósticos descritos, no se completa el proceso diagnóstico y de estadificación, lo cual hace necesario la realización de procedimientos invasores como la mediastinoscopia, mediastinotomía, videotoracoscopia y aun toracotomía. La mediastiniscopia, también denominada exploración mediastinal transcervical, tiene indicaciones absolutas y relativas como se describen en el cuadro 1.
Cuadro 1
| Indicaciones Absolutas: | Ganglios mediastinales aumentados (mayor de 1,5 cm) en la TAC. | 
| Indicaciones Relativas: | Tumores T2 o T3 resecables. Lesión localizada en el tercio interno del campo pulmonar. Adenocarcinoma o carcinoma indiferenciado de célula grande. Citología de célula pequeña con lesión en estado I, aparentemente resecable. Sospecha de lesiones primarias múltiples o tumores pulmonares sincrónicos. Parálisis de cuerda vocal con lesión primaria en el lóbulo superior. Intención de utilizar quimioterapia neoadyuvante. La mediastinotomía anterior, o procedimiento de Chamberlain, con resección de cartílago por vía extrapleural, se realiza para evaluar los ganglios de la ventana aorto-pulmonar (estación 5) y de la región paraaórtica (estación 6). | 
La videotoracoscopia, a través de pequeñas incisiones en los espacios intercostales ofrece una vista panorámica del hemitórax ipsilateral del tumor en evaluación, permitiendo estadificación del hilio y los ganglios paratraqueales.
En el lado izquierdo ofrece la ventaja de exponer los ganglios del mediastino posterior cerca al bronquio fuente izquierdo, así como los ganglios del ligamento pulmonar inferior. Igualmente, identifica nódulos pleurales y aun derrames que no son identificados mediante imágenes. En tumores de menos de 3 cm se puede realizar la biopsia excisional.
Todo paciente candidato a resección pulmonar debe ser sometido a una evaluación clínica meticulosa, con énfasis en las pruebas de función cardiaca y respiratoria.
Los siguientes son parámetros indicativos de alto riesgo anestésico: PaO2 <50 mm Hg, PaCO2 >45 mm Hg, consumo de oxígeno en ejercicio (MVO2) <10 ml/kg/min, capacidad de difusión de CO <60 %, VVM <50 % o VR / CPT >50%.
El VEF1 debe ser de un litro luego de la resección, lo cual puede ser determinado preoperatoriamente mediante una prueba de ventilación o perfusión pulmonar isotópica que predice el porcentaje de tejido pulmonar que quedará luego de la resección, al multiplicar tal porcentaje por el VEF. Valores predichos postoperatorios cercanos a 800 ml, usualmente requieren de otros estudios para estimar el riesgo real, como consumo de oxígeno en ejercicio.
Debe tenerse en cuenta la valoración cardiológica completa, por cuanto muchos de los factores etiológicos del cáncer pulmonar también causan enfermedades cardiovasculares importantes que comprometen la tolerancia al tratamiento quirúrgico. Según los factores de riesgo puede ser necesario practicar prueba de esfuerzo convencional, estudio isotópico de perfusión miocárdica, coronariografía y aun procedimientos de revascularización.
La hipertensión pulmonar de moderada a severa, el infarto miocárdico reciente o una severa enfermedad coronaria son contraindicaciones para la resección pulmonar.
Estadificación
La estadificación TNM de la Unión Internacional Contra el Cáncer es utilizada universalmente (UICC 1998), para los tumores de célula no pequeña.
Los ganglios linfáticos regionales son intratorácicos, escalénicos y supraclaviculares. 
Los ganglios intratorácicos son clasificados en dos grandes grupos:
A) Mediastinales, con diez estaciones:
1. Mediastinal alta (superior). 
2. Paratraqueal (paratraqueal superior). 
3. Pretraqueal. 
a) mediastinal anterior. 
b) retrotraqueal (mediastinal posterior).
4. Traqueobronquial paratraqueal inferior e incluye los ganglios ázigos. 
5. Subaórtica (ventana aórtica). 
6. Para-aórtica (aorta ascendente o frénica). 
7. Subcarinal. 
8. Paraesofágica (inferior a la carina). 
9. Ligamento pulmonar interior. 
10. Traqueobronquiales. 
B) Peribronquiales, con cuatro estaciones:
 1. Interlobar 
2. Lobar 
3. Segmentaria 
4. Subsegmentaria 
Clasificación TNM
T tumor primario
TX El tumor primario no puede ser evaluado, o el tumor diagnosticado por citología de esputo o bronquial no es visible en imágenes ni en broncoscopia.
T0 No hay evidencia de tumor primario.
Tis Carcinoma in situ.
T1 Tumor <3 cm. de diámetro mayor, rodeado de tejido pulmonar o de pleura visceral, sin evidencia broncoscópica de invasión proximal al bronquio lobar (o sea, no ubicado en el bronquio principal).
T2 Tumor con alguna de las siguientes características: 
– >3 cm. de diámetro mayor. 
– Invasión del bronquio principal a más de 2 cm. distales a la carina.
– Invasión de la pleura visceral. 
– Atelectasia o neumonitis obstructiva de la región hiliar pero no de la totalidad del pulmón. 
T3 Tumor de cualquier tamaño, que invada directamente cualquiera de las siguientes estructuras: pared torácica (incluso los tumores del surco superior), diafragma, pleura mediastinal o pericardio parietal; o el bronquio principal a menos de 2 cm. distales a la carina, pero sin invadirla; o asociado a atelectasia o neumonitis de la totalidad del pulmón.
T4 Tumor de cualquier tamaño que invada cualquiera de las siguientes estructuras: mediastino, corazón, grandes vasos, tráquea, esófago, vértebras o carina; o con derrame pleural o pericárdico malignos o nódulos tumorales separados en el mismo lóbulo pulmonar del tumor primario.

N – Ganglios regionales
NX Los ganglios regionales no pueden ser evaluados 
N0 No hay metástasis ganglionares regionales 
N1 Metástasis en ganglios peribronquiales ipsilaterales y/o hiliares ipsilaterales y/o ganglios intrapulmonares incluso compromiso por invasión directa. 
N2 Metástasis a ganglios mediastinales ipsilaterales y/o subcarinales. 
N3 Metástasis a ganglios mediastinales, hiliares contralaterales, escalénicos ipsilaterales o contralaterales o supra-claviculares. 
M- Metástasis distantes
MX No es posible determinar la presencia de metástasis distantes
M0 No hay metástasis distantes 
M1 Hay metástasis distantes, incluyendo nódulos tumorales en un lóbulo diferente (ipsilateral o contralateral).

 
					 




