| FORMULARIO DE REGISTRO DETECCIÓN DE CÁNCER INFANTIL Publicidad Nombre ______________________________________________ Fecha ______ Edad __________ ¿Qué problema tiene el niño? ______________________________________________________ ________________________________________________________________________ ________________________________________________________________________________ _______________________________________________________________________________ ________________________________________________________________________________ Consulta inicial ___ Control ___ Peso: ______ Talla: ____ PC: ________ FC: ____ FR ____ To_____ TA: ___________ | ||
| PREGUNTAR • Ha tenido fiebre por más de 7 días y/o sudoración importante? Publicidad • ¿Presenta recientemente dolor de cabeza que ha ido en aumento? • ¿Despierta el dolor de cabeza al niño? • Se acompaña de algún otro síntoma como vómito? • ¿Presenta dolores de huesos en el último mes? • ¿Qué interrumpe sus actividades? • ¿Qué ha ido en aumento? Publicidad • ¿Ha presentado cambios como pérdida de apetito, pérdida de peso o fatiga en los últimos 3 meses? ___________ OBSERVACIONES: | OBSERVAR Y DETERMINAR: (encierre en un círculo lo positivo) • Petequias, moretes o sangrado | CLASIFICAR POSIBLE CÁNCER O ENFERMEDAD MUY GRAVE ALGÚN RIESGO DE CÁNCER POCA PROBABILIDAD DE CÁNCER | 
Cuadro 4. Cuadro de clasificación de niños con probabilidad de cáncer
| EVALUAR | CLASIFICAR | TRATAMIENTO | 
| Uno de los siguientes signos: • Fiebre por más de 7 días sin causa aparente. Uno de los siguientes: | POSIBLE CÁNCER O ENFERMEDAD MUY GRAVE ALGÚN RIESGO DE CÁNCER | › Referir urgentemente a un hospital de alta complejidad con servicio de oncohematología pediátrica, si no es posible a un servicio de hospitalización de pediatría. › Estabilizar al paciente, si es necesario iniciar líquidos intravenosos, oxígeno, manejo de dolor. › Si se sospecha tumor cerebral y hay deterioro neurológico iniciar manejo para hipertensión endocraneana. › Hablar con los padres, explicar la necesidad e importancia de la referencia y la urgencia de la misma. › Resuelva todos los problemas administrativos que se presenten. › Comuníquese con el centro de referencia. › Si cumple con la definición de caso probable de leucemia aguda notifique obligatorio. › Examen físico completo en busca de una causa para los signos encontrados. › Revise la alimentación del niño y corrija los problemas encontrados. › Si hay pérdida de peso, pérdida de apetito, fatiga o cansancio refiera a consulta con el pediatra para iniciar estudios e investigar posible TB, VIH. › Si tiene palidez palmar leve inicie hierro y controla cada 14 días, si empeora referir urgentemente, si en control del mes no hay mejoría solicitar hemograma, buscar causa de anemia y tratar o referir según corresponda. › Tratar la causa de la linfadenopatía con antibiótico si es necesario y control en 14 días, si no mejora referir. › Tratar con antibiótico el proceso inflamatorio que produce aumento de volumen en una región del cuerpo y controle en 14 días, si no mejora referir. › Enseñe signos de alarma para regresar de inmediato. › Asegure inmunizaciones y control de crecimiento y desarrollo. | 
| No cumple criterios para clasificarse en ninguna de las anteriores. | POCA PROBABILIDAD DE CÁNCER | › Asegure inmunizaciones y control de crecimiento y desarrollo. | 
ALGORTIMO DE MANEJO DE ADENOPATIAS

DIAGRAMA DE FLUJO PARA EL DIAGNÓSTICO Y MANEJO

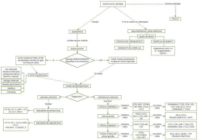
DIAGRAMA DE FLUJO PARA ADENOPATÍA EN LINFOMA NO HODGKIN


Abreviaciones
• ACHOP: Asociación Colombiana de Hematología y Oncología Pediátrica
• AIEPI: Atención Integrada a las Enfermedades Prevalentes de la Infancia
• BFM: Berlín Frankfurt Muster
• CC: casos y controles
• CCG: Children Cancer Group
• EH: Enfermedad de Hodgkin
• GAI: Guía de Atención Integral
• GDG: Grupo Desarrollador de Guías
• HR: Hazard Ratio
• IC: Intervalo de Confianza
• INC: Instituto Nacional de Cancerología
• LB: Linfoma Burkitt
• LDH: Lactato Deshidrogenasa
• LH: Linfoma Hodgkin
• LLA: Leucemia Linfoide Aguda
• LMA: Leucemia Mieloide Aguda
• LNH: Linfoma No Hodgkin
• LNH-B: Linfoma No Hodgkin B
• LPA: Leucemia Promielocítica Aguda
• MTX: Metotrexato
• NCI: National Cancer Institute
• OMS: Organización Mundial de la Salud
• OPS: Organización Panamericana de la Salud
• OR: Odds Radio.
• PET/CT: Tomografia con emisión de positrones integrada con tomografia axial computarizada
• POG: Pediatric Oncology Group
• PTI: Púrpura Trombocitopénica Inmunológica
• RME: Radio de Mortalidad Estándarizado
• RR: Riesgo Relativo
• SG: Supervivencia Global.
• SIVIGILA: Sistema Nacional de Vigilancia en Salud Pública
• SLE: Supervivencia Libre de Enfermedad
• SLe: Supervivencia Libre de Evento
• SLR: Sobrevida Libre de Recaída
• SNC: Sistema Nervioso Central.
• STNI: Irradioación subtotal ganglionar
• TAC: Tomografía Axial Computarizada
• TGO: Aspartato aminotransferasa
• TGP: Alanina aminotransferaasa
• TR: Tasa de Respuesta
• TRC: Tasa de Remisión Completa
• UNICEF: Fondo de Naciones Unidas para la Infancia
• VSG: Velocidad de Sedimentación Globular
 
					 







