5.2 Estrategia para el Control de la Exposición Ocupacional a Riesgos Químicos
De forma complementaria al proceso sistemático de identificación, evaluación y control del riesgo químico y como parte del proceso de control, la presente sugerencia ofrece un marco metodológico que permite sustentar y gestionar todos los elementos funcionales de la higiene ocupacional, dirigidos a acciones permanentes en la empresa con el fin de garantizar la efectividad de medidas preventivas.
La estrategia es de carácter cíclico y se utiliza de forma eficaz a fin de garantizar su desarrollo mediante procesos de mejora continua.
Como objetivos prioritarios la estrategia busca permitir la construcción de historias higiénico-ocupacionales, priorizar los recursos destinados a prevenir riesgos prioritarios que potencialmente afectan a más trabajadores o de forma más agresiva y establecer una comprensión integral bajo la tesis de sinergia de los factores de riesgo higiénicos. (Lea también: Resumen de las Recomendaciones para Dermatitis de Contacto Ocupacional)
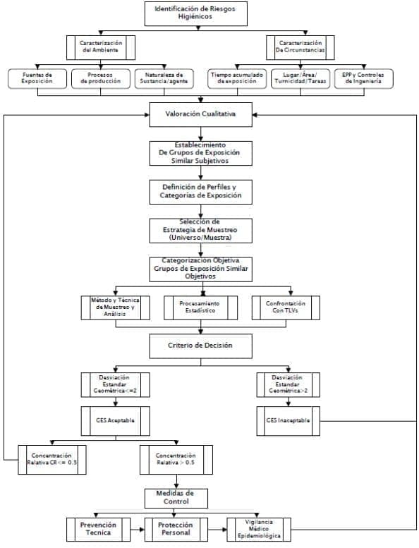
Los componentes básicos de la metodología se indican a continuación:
• Inicio: establecimiento de la estrategia de evaluación de la exposición a riesgos químicos.
• Caracterización básica: consecución de información suficiente para caracterizar el ambiente de trabajo, la fuerza laboral, los agentes o sustancias de riesgo y los sistemas de control utilizados.
• Evaluación de la exposición: evaluación de las exposiciones en el lugar de trabajo a la luz de la información disponible, la fuerza laboral y los agentes y sustancias de riesgo. La evaluación incluye: (a) agrupación de trabajadores que comparten exposiciones similares (GES), (b) definición de perfiles de exposición para los grupos de trabajadores similarmente expuestos y (c) criterios de decisión acerca de la aceptabilidad del perfil de exposición de cada grupo de exposición similar.
• Medidas de control y vigilancia: implementación de controles efectivos bajo un esquema de priorización sobre la base de exposiciones inaceptables.
Véase el Diagrama 3.
Diagrama 3. Estrategia para el control de la exposición ocupacional a riesgos químicos

Fuente: Grupo de Investigación del Subcentro de Seguridad Social y Riesgos Profesionales de la Pontificia Universidad Javeriana, Proyecto Elaboración y Validación de Cinco Guías de Atención Integral de Salud Ocupacional Basadas en la Evidencia, 2007.
5.3 Resumen de las Recomendaciones
• Las actividades mínimas que deben realizarse para identificar anticipadamente la presencia de agentes químicos causantes de dermatitis de contacto ocupacional son:
(i) elaboración de un inventario detallado de estos agentes, ya sea en materia prima, producto intermedio o mezclas, productos finales o residuos, e incluir otras sustancias o agentes químicos;
(ii) caracterización de dichas sustancias en cuanto a su presentación y uso, así como en lo relacionado con las propiedades fisicoquímicas, utilizando las diferentes fuentes de información como las MSDS, los registros de la Agencia Internacional para la Investigación del Cáncer (IARC), de la Agencia de Protección Ambiental (EPA), del NIOSH y de la Organización Mundial de la Salud (OMS);
(iii) conocimiento del proceso productivo, de las operaciones y de las etapas del proceso en las cuales se utilizan los agentes causantes de dermatitis de contacto ocupacional, así como los oficios involucrados;
(iv) identificación de las circunstancias de exposición y las características de la fuerza laboral, y
(v) información técnica de dichos agentes, circunstancias de exposición y sistemas de control existentes.
• Por su sencillez, se recomienda el modelo de evaluación cualitativa propuesto por el Instituto Nacional Francés para la Investigación de la Seguridad (INRS, por su sigla en francés), el cual considera los siguientes aspectos: (a) grado de severidad del efecto tóxico de la sustancia, (b) parte del cuerpo en contacto con la sustancia y (c) tiempo de la exposición, que permite estimar el NEGD.
• Se recomienda establecer un plan de evaluación de la exposición dérmica paralelo a las categorías de exposición según los NEGD hallados. El establecimiento de los sistemas de control debe apoyarse en el orden de prioridades por grado de riesgo.
• Para mantener vigilada la exposición dérmica de los trabajadores a los agentes causantes de dermatitis de contacto ocupacional y validar los resultados de la evaluación de exposición se recomienda utilizar la estrategia de GES.
• La exposición de los trabajadores a agentes, en especial si son sensibilizantes, cancerígenos o mutagénicos, por cualquier vía debe ser controlada cuidadosamente para minimizar la exposición tanto como sea posible, utilizando preferiblemente las medidas de control en la fuente, por eliminación o sustitución del agente peligroso.
Si lo anterior no es posible, se deben implementar medidas de intervención en el orden siguiente: en el medio y en el receptor (trabajador expuesto).
• Para el control de la exposición a los agentes causantes de dermatitis de contacto ocupacional en los lugares de trabajo, se recomienda tener en cuenta los siguientes criterios:
– La política de la empresa debe orientarse a utilizar tecnologías limpias y a definir estándares de calidad en la adquisición de materias primas no peligrosas para la salud y el medio ambiente.
– Las medidas de prevención y control técnico y de higiene deben priorizarse en el orden siguiente: control en la fuente, en el medio de propagación y en el receptor, o sea, en el trabajador expuesto.
– Eliminar o sustituir la fuente. En lo posible no se deben utilizar agentes químicos peligrosos (sensibilizantes, cancerígenos y mutagénicos); deben eliminarse o sustituirse por agentes menos tóxicos.
De no ser posible lo anterior, se debe modificar o cambiar el proceso, o el método por uno menos peligroso para la salud o por uno que permita un mejor control, o limitar las cantidades empleadas del agente o modificar las prácticas de trabajo.
– Intervención en el medio. Implementar sistemas de control de ingeniería —modificación, automatización, separación (aislamiento o encerramiento) y sistemas de ventilación exhaustiva— acordes con los agentes de riesgo y procesos.
– Intervenciones en el receptor. Establecer medidas administrativas de control tendientes a disminuir la exposición de los trabajadores, prácticas de trabajo seguras, uso de sistemas de protección personal y programas de educación de los trabajadores.
– Para efectos de la selección, el desarrollo de programas de protección respiratoria y los recambios de los respiradores se recomienda tener en cuenta los códigos de regulación establecidos por el OSHA 29 CFR 1910.134 y el Final Rule on Assigned Protection Factors For Respirator, de agosto de 2006.
– Para protección respiratoria se recomienda únicamente el uso de respiradores que posean el etiquetado de aprobación NIOSH/MSHA. Todos los filtros de los respiradores se deben sustituir siempre que se deterioren o cuando cumplan el tiempo de vida útil, aplicando los criterios de recambio establecidos en el programa de protección respiratoria.
– A fin de seleccionar apropiadamente la ropa de protección química (RPQ) para el trabajo con los agentes causantes de dermatitis de contacto ocupacional, se recomienda aplicar la guía NIOSH 1990 y Recommendations for Chemical Protective Clothing NIOSH 1999-A Companion to the Pocket Guide to Chemical Hazards.
– Los elementos de protección personal recomendados deben incluir: dispositivos mecánicos para manipulación (pinzas y canastos) y RPQ según las características de la tarea (como delantales, máscaras de protección facial, gafas de seguridad, protección para la cabeza, botas y guantes protectores elaborados en el material que cumpla las especificaciones de resistencia los agente de interés).
– Se recomienda aplicar las normas OSHA para guantes CFR.1910.138, y para protección de ojos y cara: 29CFR1910. 133.
– Las siguientes intervenciones se recomiendan en el trabajador para la prevención de la dermatitis de contacto irritativa:
– El uso de cremas de barrera con dimeticona o una alta concentración de ingredientes activos, como los perfluoropoliéteres.
– El uso de cremas hidratantes con alto contenido de lípidos durante el trabajo y después de este.
– La utilización de guantes para procedimientos manuales húmedos y sucios, verificando que estén en buen estado, limpios y secos por dentro y con cubierta interior de algodón o utilizando guantes de este material debajo de guantes oclusivos.
– El uso de telas tratadas con suavizantes.
- Todos los trabajadores que se encuentren laborando en las empresas y en las actividades económicas que han sido relacionadas con el riesgo de desarrollar dermatitis de contacto ocupacional deben ser incluidos en un programa de vigilancia médica. Este contribuye a la detección precoz y a disminuir las complicaciones y las secuelas.
– Para el tamizaje de las dermatitis de contacto ocupacionales en la población trabajadora se recomienda aplicar un cuestionario que, además de los síntomas, incluya fotografías de lesiones dermatológicas para facilitarle al trabajador la identificación de sus lesiones. Los trabajadores que refieran síntomas deben ser evaluados por el dermatólogo.
– Se recomienda que un dermatólogo experimentado realice la prueba epicutánea de parche para la confirmación diagnóstica de dermatitis de contacto alérgica ocupacional. Así mismo, un examen médico de la piel para el diagnóstico y la determinación de la severidad de las dermatosis ocupacionales. Este es más sensible que las encuestas realizadas a los trabajadores.
– Se recomienda el uso de cremas hidratantes para el tratamiento de dermatitis de contacto irritativa o alérgica ocupacionales. Así mismo, de cremas hidratantes con alto contenido lipídico y bajo contenido de agua como coadyuvante del uso de guantes para trabajos húmedos y como parte del programa educacional del empleado respecto a su cuidado de piel.
– Se recomienda el uso de emolientes, sustitutos de los jabones y, en el caso de la dermatitis de contacto alérgica, corticoides de potencia moderada o alta como primera línea de manejo.
– El uso con precauciones de tacrolimus ungüento al 0,1% se recomienda para las dermatitis de contacto alérgicas al níquel. Si no hay respuesta adecuada, se debe remitir el trabajador afectado al especialista.
– La rehabilitación del trabajador afectado por una dermatitis de contacto deber apuntar, principalmente, a mantenerlo en el mismo trabajo, mediante el tratamiento de la enfermedad y el mejoramiento de las condiciones de trabajo.
Sólo se recomendaría el cambio de actividad laboral en aquellos casos de muy difícil tratamiento y después de comprobar que se tomaron todas las medidas para el control del agente (o los agentes) responsable(s) de la enfermedad en el lugar de trabajo.





