3. Población Usuaria
La Guía está destinada a los especialistas de salud ocupacional y áreas afines, así como a los profesionales de la salud (médico del trabajo, médicos generales o especialistas y otros profesionales que tienen cabida dentro del Sistema de Seguridad Social Integral).
4. Población Objeto
La población objeto de esta Guía es aquella población trabajadora afiliada o no al Sistema de Seguridad Social Integral y que, en virtud de la actividad desempeñada, puede encontrarse en riesgo de desarrollar dermatitis de contacto alérgica e irritativa, asociadas con la exposición laboral presente, pasada o futura a agentes causantes de dermatitis en el lugar de trabajo. (Lea también: Intervenciones para el Control de los Factores de Riesgo para Dermatitis Ocupacional)
5. Resumen de las Recomendaciones
5.1 Abordaje Sistemático de la Evaluación Ambiental a Riesgos Químicos
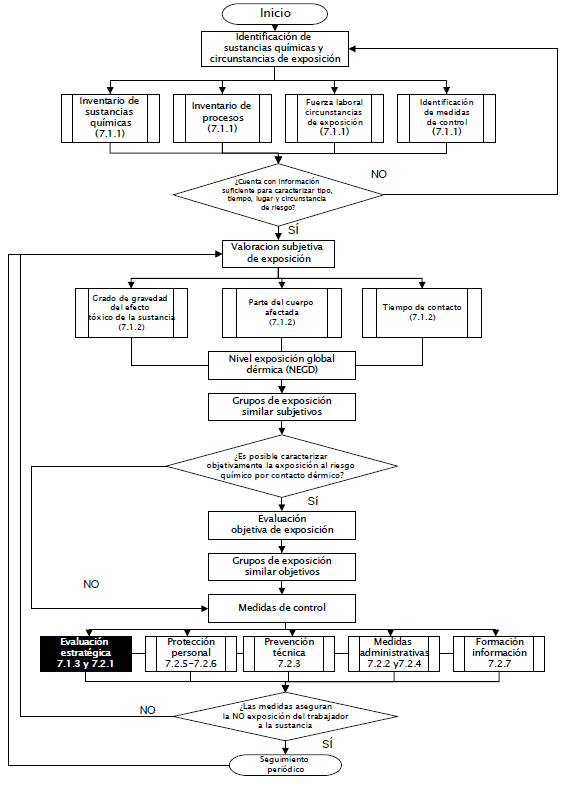
El alcance de la metodología de evaluación de los riesgos originados por exposición a sustancias químicas tiene como meta obtener información suficiente y necesaria para tomar una decisión apropiada sobre la necesidad de adoptar medidas preventivas.
La primera etapa del proceso de evaluación consiste en identificar las sustancias químicas presentes en el ambiente de trabajo en forma de materia prima, producto intermedio, producto final, residuo, impurezas, al igual que las actividades por las cuales los trabajadores se ven expuestos y su vía potencial de ingreso (dérmica, inhalatoria, parenteral o digestiva).
En tal sentido, los siguientes subprocesos se constituyen como la línea base de desarrollo de la recomendación 7.1.1 de esta guía:
• Inventario de sustancias químicas: identificar la presencia de la totalidad de las sustancias químicas en el lugar de trabajo, en términos de características físicas y químicas, denominación, estado físico, naturaleza toxicológica, etc.
• Inventario de procesos: analizar la forma de producción, disposición, uso de la sustancia con relación al proceso productivo, procesos intermedios, procesos de mantenimiento y apoyo, etc.
• Circunstancias de exposición de la fuerza laboral: establecer en qué circunstancias o de qué forma se pueden exponer los trabajadores a los riesgos químicos.
• Identificación de mecanismos de control utilizados: disponer de un listado de los controles técnicos de ingeniería que tienen por objeto mitigar el impacto de las sustancias químicas en el ambiente de trabajo, así como controles de tipo administrativo implementados o establecidos por la empresa. Verificar si están o no acreditados o certificados por los organismos correspondientes.
De identificarse la presencia de uno o más agentes químicos, se deberán evaluar los riesgos originados por aquellos que no haya sido posible evitar, determinando la naturaleza, el grado y la duración de la exposición de los trabajadores.
Esta evaluación deberá incluir también los posibles riesgos de exposición anormal o no rutinarios (fugas, derrames, parada de procesos, mantenimiento) a dichos agentes. La valoración subjetiva se constituye como un proceso de categorización preliminar del riesgo dérmico por exposición a agentes químicos, basado en tres elementos constitutivos entre sí y que se amplían en la recomendación 7.1.2 de esta guía:
• Grado de severidad del efecto tóxico de la sustancia (S) o valoración de la peligrosidad intrínseca de la sustancia, basados en la información de la toxicidad y frases de riesgo adicionales suministrados por fuentes de información adecuadas, como frases de riesgo, literatura especializada y hojas de datos de seguridad química (MSDS).
• Parte del cuerpo en contacto con la sustancia (PCA): se establecen cuatro categorías con puntuaciones diferentes según la extensión y parte del cuerpo en contacto con el agente químico. La puntuación está asociada con las extremidades superiores, el torso o las piernas.
• Tiempo de exposición (T): se establecen 4cuatro categorías a las cuales se les asigna un puntaje de acuerdo con la duración de la exposición.
El método permite calcular el Nivel Exposición Global Dérmica (NEGD), el cual puede ser calificado como bajo, moderado o alto. La evaluación subjetiva contempla los aspectos en forma conjunta y no considerando cada aspecto por separado. La evaluación deberá extenderse a cada uno de los puestos de trabajo, habituales y ocasionales de la empresa en que concurra un riesgo potencial por exposición a sustancias químicas.
Cuando no se dispone de métodos cuantitativos para la valoración objetiva de la exposición se deberá proceder a implementar las medidas de control pertinentes de acuerdo con el NEGD, según las siguientes recomendaciones de la presente Guía:
• Las reevaluaciones de la exposición dérmica se realizan de acuerdo con la recomendación 7.1.3.
• Evaluación estratégica: la evaluación estratégica se constituye como una herramienta de gestión para garantizar que las exposiciones ocupacionales se administran de forma eficiente y efectiva. Conformación de los Grupos de Exposición Similar (GES), así como se puede ver en la recomendación 7.2.1.
• Establecimiento de jerarquías de intervención: o planteamiento de necesidades de gestión del riesgo a la luz de la administración integral de las exposiciones ocupacionales. Como medida de primer orden, la sustitución de sustancias o agentes químicos peligrosos, recomendación 7.2.2.
• Prevención técnica: análisis de sistemas de control en fuente y medio mediante el uso de técnicas apropiadas (véase la recomendación 7.2.3).
• Medidas administrativas por disminución de los ciclos de trabajo (véanse las recomendaciones 7.2.2 y 7.2.4).
• Programa de protección personal, control sobre el receptor o trabajador expuesto: medida de tercer nivel de intervención que sólo deberá utilizarse cuando existan riesgos para la salud de los trabajadores que no hayan podido evitarse o limitarse suficientemente por medidas técnicas o mediante métodos o procedimientos de organización del trabajo (véase la recomendación 7.2.5).
• Intervenciones sobre el trabajador (véase la recomendación 7.2.6).
• Formación e información de trabajadores que permita fomentar una cultura preventiva a partir del principio del derecho a saber (véase la recomendación 7.2.7).
Si se dispone de métodos de evaluación cuantitativos confiables y validados por organizaciones como el Instituto Nacional de Seguridad y Salud Ocupacional (NIOSH) y la Agencia de Seguridad y Salud Laboral (OSHA) de Estados Unidos, y en caso de que el perfil de exposición sea concluyente, el profesional encargado deberá acreditar y justificar la no necesidad de iniciar un proceso de evaluación objetiva de la exposición al riesgo higiénico químico y emprender las medidas necesarias para mitigar el impacto de la sustancia en los trabajadores.
En caso de no ser concluyente y de acuerdo con el NGED encontrado se sugiere iniciar un proceso de valoración objetiva que permita establecer con niveles de confianza adecuados la exposición de trabajadores a sustancias químicas, considerando los siguientes aspectos:
• Representatividad estadística: análisis de los resultados encontrados en términos de confianza y representatividad (véase la recomendación 7.2.1).
• GES: estimación de la necesidad, en términos de conveniencia de un abordaje del riesgo químico, mediante la organización de las circunstancias de exposición y los niveles de riesgo subjetivos y objetivos (véase la recomendación 7.2.1).
Actualmente no se dispone de métodos de evaluación subjetiva de exposición dérmica, ni de valores límites permisibles dérmicos (VLPD) que hayan sido establecidos por entidades como la American Conference of Industrial Hygienists (ACGIH), el NIOSH, la OSHA, la American Industrial Hygiene Association (AIHA) o la Deutsche Forschungsgemeinschaft (German Research Foundation, DFG).
Véase el Diagrama 2.
Diagrama 2. Abordaje sistemático de la evaluación ambiental a riesgos químicos

Fuente: Grupo de Investigación del Subcentro de Seguridad Social y Riesgos Profesionales de la Pontificia Universidad Javeriana, Proyecto Elaboración y Validación de Cinco Guías de Atención Integral de Salud Ocupacional Basadas en la Evidencia, 2007.





