Cirugía correctiva
Los objetivos del procedimiento son restaurar la anatomía funcional genital para permitir el coito, facilitar la reproducción futura (como hombre o mujer), reducir los problemas urológicos relacionados con la anatomía genitourinaria anormal como las infecciones y la incontinencia, evitar la virilización en la pubertad, reducir el riesgo de cáncer gonadal, favorecer el desarrollo de la identidad sexual y evitar la estigmatización por anatomía atípica.
En el síndrome de insensibilidad a andrógenos parcial, muchos de estos pacientes eligen reconstrucción feminizante. La tendencia actual es asignar el género masculino a pacientes portadores de cromosoma Y excepto en caso de SIA completo.24
Dependiendo del perfil molecular del SIA parcial, la respuesta al tratamiento con andrógenos es variable. La disforia parece ser más común en individuos criados como niñas (20%) que en los criados como varones (7%).
Nosotros tradicionalmente hemos practicado la neovagina creando un espacio entre la vejiga y el recto y evolucionando entre el uso de injerto de piel de la paciente al uso de material no absorbible (Sorbac®) para epitelizar la futura vagina.27,28 Le puede interesar: Tienen los niveles circulantes de testosterona efecto sobre los miomas uterinos?
Naturaleza y edad del tratamiento
Cuando el individuo es criado como un varón, hormonalmente y quirúrgicamente los pasos usuales de la reparación del hipospadias severo son seguidos. La edad de la cirugía del hipospadias varía dependiendo de la respuesta a la estimulación con andrógenos. Los testículos deben ser descendidos usualmente a edad temprana considerando los riesgos de tumores e infertilidad.
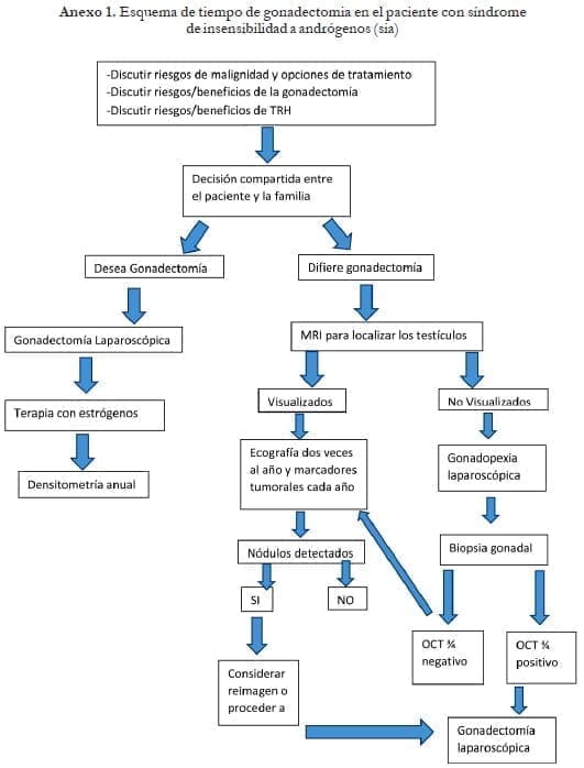
En todos los casos, el examen clínico, la ecografía y los marcadores tumorales con recomendados en el seguimiento de las gónadas preservadas. Cuando se decide por la opción femenina, algunos sugieren la gonadectomía al mismo tiempo que la cirugía de la feminización testicular, considerando el alto riesgo de cáncer gonadal.25 En el SIA completo, la asignación de género no se discute.
La mayoría de los individuos presentan un fenotipo genital normal sin vagina o un orificio vaginal. Las gónadas deben dejarse en su lugar hasta la pubertad, mientras los andrógenos producidos por los testículos se convierten en estrógenos por acción de la aromatasa. Dentro de las opciones de tratamiento frecuentemente se realiza reconstrucción vaginal; las técnicas se muestran en la tabla 3. Lea También: Terapia Hormonal para la prevención primaria de condiciones crónicas en mujeres posmenopáusicas
Tabla 3. Métodos de reconstrucción vaginal25
No quirúrgicas
Presión simple
Presión con taburete de bicicleta
Coito regular
Quirúrgica
1. Creación quirúrgica de un espacio neovaginal entre la vejiga y el recto
1.1. Reconstrucción simple con inserción de forma, sin colgajo
1.2. Reconstrucción simple con inserción de colgajo dentro de la forma
a) Injerto de piel de espesor dividido
b) Injerto de piel de espesor completo y vaginoplastia con colgajo
Colgajos simples de labios menores y de muslo
Colgajo pediculado de vejiga
Colgajos del Gracilis y colgajo transpélvico de recto abdominal
c) Tejido alogénico: amnios, cojinetes epidérmicos
d) Peritoneo
e) Colgajos artificiales: barreras de adherencia interpuestas, membranas de silicona con incorporación de factor de crecimiento de fibroblastos recombinante
f) Expansores tisulares
g) Tejido vaginal autólogo cultivado in vitro, mucosa bucal autóloga
2. Vaginoplastia intestinal
2.1. Íleon, colon sigmoide, o ciego y colon ascendente
2.2. Recto
2.3. Autocolgajo yeyunal libre
4. Vulvovaginoplastia
5. Tracción quirúrgica
5.1. Procedimiento de Vecchietti
5.2. Vaginoplastia con balón
Referencias
- Regragui Souhail, Slaoui Amine, Abounouh Nadia, Karmouni Tarik, Khader Khalid, Koutani Abdellatif, Ibn Attya Ahmed. Complete androgen insensitivity syndrome or testicular feminization: review of literature based on a case report. Pan African Medical Journal. 2016; 25:199.
- Beale Jennifer M., Creighton Sarah M. Longterm health issues related to disorders or differences in sex development/intersex. Maturitas. 2016;94:143-148.
- Mendoza N, Motos MA. Androgen insensitivity syndrome. Gynecol Endocrinol. 2013; 29:1.
- Hughes IA, Deeb A. Androgen resistance. Best Pract Res Clin Endocrinol Metab. 2006 Dec; 20(4):577-98.
- MH Eileen, Jun LI, H Eric, Karsten M, Euleong Y. Androgen receptor: structure, role in prostate cáncer and drug discovery. Acta Pharmacologica Sinica. 2015;36:3-23.
- He B, Kemppainen JA, Voegel JJ, Gronemeyer H, Wilson EM. Activation function 2 in the human androgen receptor ligand binding domain mediates interdomain communication with the NH2-terminal domain. J Biol Chem. 1999;274:37219-25.
- Vidya Rendheer Vasu, Balachandran Saranya, Meena Jayashankar. A Novel Splice Site and Two Known Mutations of Androgen Receptor Gene in Sex-Reversed XY Phenotype. Genetic Testing and Molecular Biomarkers. 2012;16(7).
- Chawnshang Chang, Soo Ok Lee, Ruey-Sheng Wang, Shuyuan Yeh, and Ta-Min Chang. Androgen receptor (ar) physiological roles in male and female reproductive systems: lessons learned from AR-Knockout Mice Lacking AR in selective cells. Biology of Reproduction. 2013;89(1):21,1-16.
- Shaffer PL, Jivan A, Dollins DE, Claessens F, Gewirth DT. Structural basis of androgen receptor binding to selective androgen response elements. Proc Natl Acad Sci USA. 2004;101:4758-4763.
- VC M. The history of clinical endocrinology: a comprehensive account of endocrinology from earliest times to the present day. Carnforth: Parthenon Press; 1993.
Biblografías
- Ralf Werner. Paul-Martin Holterhus. Androgen action. Endocr. Dev. Basel, Karger. 2014; 27:28-40.
- Mendoza Nicolas, Rodriguez Alcala Cristina, Motos Miguel Angel, Salamanca Alberto. Androgen insensitivity syndrome: an update on the management of adolescents and young people. J Pediatr Adolesc Gynecol. 2017; 30:2e-8.
- Van Batavia J. P., Kolon T. F. Fertility in disorders of sex development: a review. Journal of Pediatric Urology. 2016;12:418e-425.
- Diamond DA, Yu RN. Disorders of sexual development: etiology, evaluation, and medical management. In: Wein AJ, Kavoussi LR, Partin AW, Peters CA, editors. Campbell- Walsh urology. 11th Edition. Philadelphia, PA: Elsevier; 2016. p. 3469e-97.
- Cools M, Drop SL, Wolffenbuttel KP, Oosterhuis JW, Looijenga LH. Germ cell tumors in the intersex gonad: old paths, new directions, moving frontiers. Endocr Rev. 2006; 27(5):468e8.
- Martin Kathrins, Thomas F. Kolon, Malignancy in disorders of sex development, Transl Androl Urol 2016;5(5):794-798.
- S³owikowska-Hilczer J, Szarras-Czapnik M, Kula K. Testicular pathology in 46,XY dysgenetic male pseudohermaphroditism: an approach to pathogenesis of testis cancer. J Androl 2001;22:781-92.
- Köhler B, Biebermann H, Friedsam V, et al. Analysis of the Wilms’ tumor suppressor gene (WT1) in patients 46, XY disorders of sex development. J Clin Endocrinol Metab. 2011; 96:E1131-6.
- Vrunda Patel, Rachel Kastl Casey, Veronica Gomez-Lobo. Timing of Gonadectomy in patients with complete androgen insensitivity syndrome. Current Recommendations and Future Directions. J Pediatr Adolesc Gynecol. 2016;29:320e325
- Birnbaum W, Bertelloni S. Sex hormone replacement in disorders of sex development. Endocr Dev. 2014; 27:149.
Lecturas Recomendadas
- Bertelloni S, Dati E, Baroncelli GI, Hiort O. Hormonal management of complete androgen insensitivity syndrome from adolescence onward. Horm Res Paediatr. 2011; 76: 428-433.
- Birnbaum Wiebke, Bertelloni Silvano. Sex hormone replacement in disorders of sex development. Endocr Dev. Basel, Karger. 2014;27:149-159.
- Wisniewski AB, Migeon CJ, Meyer-Bahlburg HF, et al. Complete androgen insensitivity syndrome: long-term medical, surgical, and psychosexual outcome. J Clin Endocrinol Metab. 2000; 85:2664.
- Mouriquand Pierre, Brindusa Gorduza Daniela, Gay Claire-Lise, Meyer-Bahlburg. Surgery in disorders of sex development (DSD) with a gender issue: If (why), when, and how? Journal of Pediatric Urology. 2016;12:139e149.
- Callens Nina, Cuypere Griet De, Sutter Petra De, Monstrey Stan, Weyers Steven, Hoebeke Piet, and Cools Martine. An update on surgical and non-surgical treatments for vaginal hypoplasia. Human Reproduction Update. 2014;20(5):775-801.
- D. T. MacLaughlin and P. K. Donahoe. Sex determination and differentiation. N Engl J Med. 2004;350:367-78.
- Gómez, G. Síndrome de disgenesia de conductos mullerianos: agenesia de cuello, 2/3 superiores de vagina. Rev Col Obstet Ginecol. 1994; 45(1):81-83,.
- Gómez T., Nieto A. Técnica simplificada de neovagina. Rev. Col. Obstet Ginecol. 2010;61:169.
- Dumesic DA, Abbott D, Padmanabhan V. Polycystic ovary syndrome and its developmental origins. Rev Endocr Metab Disord. 2007 June;8(2):127-141. doi: 10.1007/s11154-007-9046-0.

