De forma complementaria al proceso sistemático de identificación, evaluación y control del riesgo químico y como parte del proceso de control, la presente sugerencia ofrece un marco metodológico que permite soportar y gestionar todos los elementos funcionales de la higiene ocupacional dirigidos a acciones permanentes en la empresa con el fin de garantizar la efectividad de medidas preventivas.
La estrategia es de carácter cíclico y se utiliza de forma eficaz garantizando su desarrollo mediante procesos de mejora continua. Como objetivos prioritarios la estrategia busca permitir la construcción de historias higiénico ocupacionales, priorizar los recursos destinados a prevención en riesgos prioritarios que potencialmente afectan a más trabajadores o de forma más agresiva y establecer una comprensión integral bajo la tesis de sinergia de los factores de riesgo higiénicos.
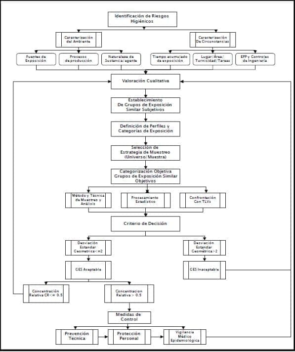
Los componentes básicos de la metodología se indican a continuación:
Inicio: Establecimiento de estrategia de evaluación de la exposición a riesgos químicos.
Caracterización básica: Consecución de información suficiente para caracterizar el ambiente de trabajo, la fuerza laboral y los agentes o sustancias de riesgo.
Evaluación de la exposición: Evaluación de las exposiciones en el lugar de trabajo a la luz de la información disponible del mismo, la fuerza laboral y los agentes y sustancias de riesgo. La evaluación incluye:
a) agrupación de trabajadores que comparten exposiciones similares,
b) definición de perfiles de exposición a los grupos de trabajadores similarmente expuestos y
c) criterios de decisión acerca de la aceptabilidad del perfil de exposición de cada Grupo de Exposición Similar.
Medidas de control y vigilancia: Implementación de controles efectivos bajo un esquema de priorización sobre la base de exposiciones inaceptables.
Diagrama de Flujo 3. Estrategia para el control de la exposición ocupacional a riesgos higiénicos.




