5.1 Abordaje Sistemático de la Evaluación Ambiental a Riesgos Químicos
5.1.1 Proceso Sistemático para la Identificación, Evaluación y Control de la Exposición Ocupacional a Riesgos Químicos en Ambientes de Trabajo
El alcance de la metodología de evaluación de los riesgos originados por exposición a sustancias químicas, tiene por objeto obtener información suficiente y necesaria para tomar una decisión apropiada sobre la necesidad de adoptar medidas preventivas.
La primera etapa del proceso de evaluación consiste en identificar las sustancias químicas presentes en el ambiente de trabajo en forma de materia prima, producto intermedio, producto final, residuo, impurezas, al igual que las actividades por las cuales los trabajadores se ven expuestos y la vía potencial de ingreso al organismo.
En tal sentido, los siguientes subprocesos se constituyen como la línea base de desarrollo de la recomendación 7.1.1 de la presente Guía. (Lea también: Formulación de Recomendaciones para Asma Ocupacional)
Inventario de sustancias químicas: Identificar la presencia de la totalidad de las sustancias químicas en el lugar de trabajo, en términos de características físicas y químicas, denominación, estado físico, naturaleza toxicológica, etc.
Inventario de procesos: Analizar la forma de producción, disposición, uso de la sustancia con relación al proceso productivo, procesos intermedios, procesos de mantenimiento y apoyo, etc.
Circunstancias de exposición de la fuerza laboral: Establecer en qué circunstancias o de qué forma se pueden exponer los trabajadores a los riesgos químicos.
Identificación de mecanismos de control: Disponer de un listado de los controles técnicos de ingeniería que tienen por objeto mitigar el impacto de las sustancias químicas en los trabajadores, así como los controles de tipo administrativo implementados o establecidos por la empresa.
De identificarse la presencia de uno o más agentes químicos, se deberá proceder a evaluar los riesgos originados por aquellos que no haya sido posible evitar, determinando la naturaleza, el grado y la duración de la exposición de los trabajadores.
Esta evaluación deberá incluir también los posibles riesgos de exposición anormal a dichos agentes. La valoración subjetiva se constituye como un proceso de categorización preliminar del riesgo químico, basado en tres elementos constitutivos entre sí:
Valoración de la peligrosidad intrínseca de la sustancia, con base en la información de la toxicidad, y factores de riesgos adicionales suministrados por fuentes de información adecuadas, como las hojas de datos de seguridad química (MSDS/FDS) y la literatura especializada.
Valoración de vía de ingreso (dérmica, inhalatoria, parenteral o digestiva), la cual incluye el análisis de la probabilidad de ingreso de la sustancia de interés con relación a las circunstancias de exposición y posibles vías de ingreso (por ejemplo, la capacidad de producir polvo o pulverizarse del material particulado, volatilidad de los líquidos, la presión de vapor de la sustancia, etc.), al igual que los factores de coexposición y sinergia.
Valoración de las cantidades usadas o producidas de la(s) sustancia(s) de interés.
Los puntos anteriores se amplían en las recomendaciones 7.1.2 y 7.1.5 de esta Guía.
La evaluación subjetiva contempla los aspectos en forma conjunta y no considerando cada uno de ellos por separado. La evaluación deberá extenderse a cada uno de los puestos de trabajo, habituales y ocasionales de la empresa en los que concurra un riesgo potencial por exposición a sustancias químicas.
Para el caso en que el perfil de exposición sea concluyente, el profesional encargado deberá acreditar y justificar la no necesidad de iniciar un proceso de evaluación objetiva de la exposición al riesgo higiénico químico y emprender las medidas necesarias para mitigar el impacto de la sustancia en los trabajadores.
En caso de no ser concluyente, pero teniendo en cuenta los niveles de riesgo cualitativos encontrados, se sugiere iniciar un proceso de valoración objetiva que permita establecer con niveles de confianza adecuados la exposición de trabajadores a sustancias químicas, considerando los siguientes aspectos, debidamente indicados en las recomendaciones 7.1.2 a 7.1.6 de esta Guía:
Métodos de evaluación y técnicas de análisis: Evaluación crítica de la sustancia en términos de exactitud y precisión tanto de método de muestreo como de técnica analítica (ver recomendaciones 7.1.4).
Representatividad estadística: Análisis de los resultados encontrados en términos de confianza y representatividad (ver diagrama de flujo 3).
Grupos de Exposición Similar (GES): Estimación de la necesidad en términos de conveniencia de un abordaje del riesgo químico mediante la organización de las circunstancias de exposición y los niveles de riesgo subjetivos y objetivos (ver recomendación 7.2.1 y diagramas de flujo 2 y 3).
Valores umbrales límite (TLV, por sus iniciales en inglés) e índices de exposición biológica (BEI, por sus iniciales en inglés): Estudio crítico de los TLV a nivel ambiental y de los BEI de las sustancias químicas que tienen fijado un referente; el análisis incluirá la necesidad de valorar la exposición en términos de dosis de exposición y considerará valoraciones actualizadas a nivel de nuevos hallazgos toxicológicos (ver recomendaciones 7.1.5, 7.1.6 y 7.1.7).
Valorar la exposición del riesgo químico de forma objetiva permitirá establecer jerarquías de intervención o plantear necesidades de gestión del riesgo a la luz de la administración integral de las exposiciones ocupacionales (recomendaciones 7.1.8, 7.1.9, 7.2.1 a 7.2.5 de la Guía):
Formación e información de trabajadores: Que permita fomentar una cultura preventiva a partir del principio del Derecho a Saber (ver recomendación 7.2.5).
Medidas administrativas: Como medida de primer orden, la sustitución de sustancias, o disminución de los ciclos de trabajo (ver recomendación 7.2.2 y 7.2.3).
Prevención técnica: Análisis de sistemas de control en la fuente y en el medio mediante el uso de técnicas apropiadas (ver recomendaciones 7.2.2.).
Protección personal: Medida de tercer nivel de intervención que solo deberán utilizarse cuando existan riesgos para la salud de los trabajadores que no hayan podido evitarse o limitarse suficientemente por medidas técnicas o mediante métodos o procedimientos de organización del trabajo (ver las recomendaciones 7.2.3 y 7.2.4).
Evaluación estratégica: La evaluación estratégica se constituye como una herramienta de gestión para garantizar que las exposiciones ocupacionales se administren de forma eficiente y efectiva (ver la recomendación 7.2.1 y el diagrama de flujo 3).
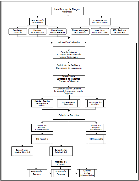
Diagrama de Flujo 2. Abordaje sistemático de la evaluación ambiental.

Fuente: Grupo de Investigación del Subcentro de Seguridad Social y Riesgos Profesionales de la Pontificia Universidad Javeriana, Proyecto Elaboración y Validación de Cinco Guías de Atención Integral de Salud Ocupacional Basadas en la Evidencia, 2007.
5.1.2 Estrategia para el Control de la Exposición Ocupacional a Riesgos Químicos
De forma complementaria al proceso sistemático de identificación, evaluación y control del riesgo químico y como parte del proceso de control, la presente sugerencia ofrece un marco metodológico que permite soportar y gestionar todos los elementos funcionales de la higiene ocupacional dirigidos a acciones permanentes en la empresa con el fin de garantizar la efectividad de medidas preventivas.
La estrategia es de carácter cíclico y se utiliza de forma eficaz garantizando su desarrollo mediante procesos de mejora continua. Como objetivos prioritarios la estrategia busca permitir la construcción de historias higiénico ocupacionales, priorizar los recursos destinados a prevención en riesgos prioritarios que potencialmente afectan a más trabajadores o de forma más agresiva y establecer una comprensión integral bajo la tesis de sinergia de los factores de riesgo higiénicos.
Los componentes básicos de la metodología se indican a continuación:
Inicio: Establecimiento de estrategia de evaluación de la exposición a riesgos químicos.
Caracterización básica: Consecución de información suficiente para caracterizar el ambiente de trabajo, la fuerza laboral y los agentes o sustancias de riesgo.
Evaluación de la exposición: Evaluación de las exposiciones en el lugar de trabajo a la luz de la información disponible del mismo, la fuerza laboral y los agentes y sustancias de riesgo. La evaluación incluye:
a) Agrupación de trabajadores que comparten exposiciones similares.
b) Definición de perfiles de exposición a los grupos de trabajadores similarmente expuestos.
c) Criterios de decisión acerca de la aceptabilidad del perfil de exposición de cada Grupo de Exposición Similar.
Medidas de control y vigilancia: Implementación de controles efectivos bajo un esquema de priorización sobre la base de exposiciones inaceptables.
Diagrama de Flujo 3. Estrategia para el control de la exposición ocupacional

Fuente: Grupo de Investigación del Subcentro de Seguridad Social y Riesgos Profesionales de la Pontificia Universidad Javeriana, Proyecto Elaboración y Validación de Cinco Guías de Atención Integral de Salud Ocupacional Basadas en la Evidencia, 2007.






