Martha Lucena Velandia Escobar*
* Enfermera Especialista en Gerencia de Instituciones de Seguridad Social en Salud.
Jefe Asociada para la Administración del Departamento de
Urgencias de la Fundación Santa Fe de Bogotá.
Correspondencia:
mvelandiaescobar@yahoo.com
Resumen
El triage es un componente crítico en un Departamento de Urgencias. A pesar de su importancia, el modelo ideal y el método para su evaluación no han sido bien descritos en la literatura médica. En este artículo se presenta una revisión de la literatura del sistema de triage en urgencias, en relación con las bases científicas, aspectos operativos y una aproximación a la evaluación de la calidad con que se aplica. También se describe la experiencia del triage de enfermería en el Departamento de Urgencias de la Fundación Santa Fe de Bogotá (FSFB).
Palabras clave: sistema de triage, departamento de urgencias, triage por enfermera profesional.
Abstract
Triage is a critical component at the emergency room. In spite of its importance, the ideal model and the method for its evaluation have not been well described in the medical literature. This paper makes a review of the triage system literature in emergency room, to the scientific bases, operative aspects and an approximation to quality control the evaluation with which it is applied. Also it describes the experience of the nursing triage in the Emergency room of the Fundación Santa Fe de Bogotá (FSFB).
Key words: triage system, emergency room, nursing triage.
Introducción
Existe un consenso general sobre la necesidad de contar con un sistema de triage en el Departamento de Urgencias;(1-4)algunos estudios de evaluación de la calidad del triage han descrito los siguientes beneficios: desde el punto de vista de la seguridad del paciente, ofrece una valoración a su llegada a urgencias para determinar, en forma objetiva, el manejo inmediato o la espera de un turno para la consulta médica; la tranquilidad que ofrece al paciente y la familia entrar en contacto con un representante del equipo de salud que le explique sobre su condición clínica.
Desde la perspectiva del equipo de salud, el sistema de triage representa la organización del trabajo diario de manera confiable, siempre y cuando ofrezca consistencia entre el resultado del triage y el diagnóstico final; así mismo, permite la utilización racional del recurso humano y técnico.
Definición
Según Cook y Sinclar el triage es el proceso mediante el cual un paciente es valorado a su llegada para determinar la urgencia del problema y asignar el recurso de salud apropiado para el cuidado del problema identificado; el paciente es clasificado de acuerdo con prioridades.(5) En el manual de Advanced
Trauma Life Support (ATLS), el triage se define como el método de selección y clasificación de pacientes, basado en sus necesidades terapéuticas y los recursos disponibles.(6)Esta definición contempla el triage como un proceso dinámico, con capacidad de adaptación a factores cambiantes incluso dentro de una misma institución (número de pacientes, hora del día, disponibilidad de recursos, etc.).
Historia
La palabra triage se deriva del término francés TRIER que significa clasificar o escoger. Su uso se inció en el campo de batalla; fue el proceso mediante el cual los soldados con heridas mortales eran dejados a un lado para morir mientras aquellos con lesiones menores serias recibían tratamiento. Desde la perspectiva militar la prioridad era dada a los soldados con heridas o lesiones tratables quienes deberían regresar rápidamente al campo de batalla.(7)
A partir de los años 1970s se le dio una nueva dimensión al concepto de triage civil; el objetivo de éste era la identificación rápida y adecuada de aquellas víctimas de trauma con lesiones graves para asegurarle la atención en un centro de trauma. Así mismo, que aquellos pacientes con lesiones menores no fueran trasladados, para evitar el uso inadecuado del servicio de urgencias.(8)
Recientemente, los sistemas de triage en urgencias se han implementado debido al congestionamiento el cual ocurre por muchas causas, entre ellas, la facilidad del acceso para el paciente y la expectativa del paciente de resolver rápidamente todos sus problemas de salud por la disponibilidad inmediata de las ayudas diagnósticas e implementos médicos; el espacio inadecuado; personal médico o personal de apoyo insuficiente; ingreso de pacientes severamente enfermos o un excesivo número de pacientes con problemas menores que hacen un uso inapropiado de la sala de urgencias. De acuerdo con las estadísticas norteamericanas, se ha estimado que 15% a 50% de los pacientes que acuden a Urgencias presentan problemas menores.(9,10)
Tipos de Triage
Se han descrito cinco tipos de triage: (11)
Triage no profesional: es realizado por una recepcionista o técnico quien registra el paciente y lo envía a la sala de espera.
Triage básico: es realizado por una enfermera profesional quien valora el paciente, determina las necesidades prioritarias y le asigna un área de tratamiento.
Triage avanzado: es realizado por una enfermera profesional e incluye la valoración inicial del paciente, la solicitud de algunos procedimientos diagnósticos, un examen físico limitado en caso necesario, documentación y referencia a la valoración médica.
Triage médico: es realizado por un médico; esta función algunas veces se mezcla con el tratamiento definitivo.
Triage en equipo: la enfermera y el médico funcionan como un equipo.
En nuestro medio, se utilizan las modalidades de triage médico, el triage no profesional y el triage básico realizado por la enfermera profesional. Una limitante observada es la poca disponibilidad de enfermeras profesionales y el costo del cubrimiento durante las 24 horas con este recurso.
Determinación de las Prioridades
Valoración del Paciente: (12-16) la clase de prioridad o calificación de la urgencia puede ser hecha mediante la combinación de los elementos de la valoración: la interpretación subjetiva o motivo de consulta del paciente y el examen clínico objetivo.
Dos pacientes pueden presentar el mismo motivo de consulta desde problemas muy serios que involucran el sistema nervioso central o el sistema respiratorio, a menos serios, como problemas de las extremidades, en los cuales la urgencia con la cual deben ser tratados depende del grado de amenaza de la vida o pérdida de la extremidad; esto puede ser expresado por el tipo y grado de los síntomas que el individuo presente.
Los siguientes factores combinados con los signos vitales del paciente, el examen físico y el motivo de consulta pueden cambiar la prioridad con la que debe ser iniciado el tratamiento:
- Severidad de los síntomas
- Frecuencia de los síntomas
- Problemas pre existentes
- Factores precipitantes
- Edad del paciente
- Antecedentes alérgicos
- Antecedentes medicamentosos
Los signos y síntomas son los indicadores de enfermedad más relevantes. Los signos vitales significativamente anormales son indicadores de amenaza de la vida: hipotermia e hipertermia; bradicardia y taquicardia; hipotensión e hipertensión, apnea y taquipnea.
En el Departamento de Urgencias de la FSFB, se diseñó un algoritmo de asignación de la prioridad de atención del paciente basada en sus signos y síntomas y el sistema comprometido.(17).
En la tabla 1 se muestra la prioridad de atención del paciente con una afección cardiovascular.
Tabla 1. Criterios de Clasificación de Acuerdo con los Signos y Síntomas

Los signos y síntomas cardiovasculares son considerados prioridad I o II y ninguno se clasifica como prioridad III, lo que implica que no se dejan pacientes en turno en la sala de espera.
Escala de Prioridades
Se han descrito sistemas de triage de tres, cuatro y cinco categorías. A continuación se presentan algunos algoritmos utilizados para la clasificación de los pacientes.
El programa computarizado AMOS (Automated Military Outpatient System), utilizado inicialmente por las fuerzas militares y que se ha adaptado para el triage civil, utiliza cuatro categorías en el algoritmo de decisiones:(18)
Crisis: pacientes que tienen que ser valorados inmediatamente por el médico y requieren hospitalización. Son ejemplos la sospecha de un infarto agudo del miocardio, el ectópico roto, la alteración del nivel de conciencia y los signos vitales anormales.
Emergencia: este cuidado debe ser dado en un período de una a dos horas en urgencias y la hospitalización es posible. Son ejemplos el asma moderada, la deshidratación, la pielonefritis, la sospecha de apendicitis, sepsis.
Urgencia: significa que el cuidado es necesario en las primeras 24 horas. Los signos vitales son normales y la hospitalización es improbable. Incluye la infección de vías urinarias no complicada, el dolor de garganta, la dificutad respiratoria leve, las laceraciones menores, el trauma ortopédico menor y el dolor lumbar.
No urgente: es el paciente con signos vitales normales; puede pedir una cita médica. Son ejemplos la enfermedad crónica o menor, como exantema (brote) crónico, fiebre del heno, síntomas respiratorios altos en el adulto y chequeo de la presión arterial.
El protocolo de triage del Departamento de Urgencias del Loyola University Medical Center, utiliza tres categorías de decisiones de triage: (19)
Emergencia (rojo): paciente que tiene condiciones que puedan resultar en pérdida de la vida, de una extremidad o de la visión si no son tratadas inmediatamente y pacientes con angustia severa secundaria a dolor o lesión.
Estos pacientes deben ser llevados directa e inmediatamente al área de tratamiento para su valoración inicial y manejo. La documentación puede hacerse posteriormente.
Urgencia (amarillo): pacientes quienes por su condición son evaluados como estables pero deben recibir tratamiento lo más rápido posible.
No urgente (verde): pacientes cuyas condiciones no son agudas y no están con angustia obvia. Estos pacientes pueden ser vistos cuando el personal y el área estén disponibles.
En el Departamento de Urgencias de la FSFB, se han establecido tres niveles de prioridades para la atención de los pacientes:
Prioridad I:paciente que presenta una situación que amenaza la vida o riesgo de pérdida de una extremidad u órgano, si no recibe una atención médica inmediata; también se incluye en esta categoría el dolor intenso.
Prioridad II: paciente con estabilidad ventilatoria, hemodinámica y neurológica cuyo problema representa un riesgo de inestabilidad o complicación.
Prioridad III: paciente con estabilidad ventilatoria, hemodinámica y neurológica sin riesgo evidente de inestabilidad o complicación.
Perfil del Profesional de Enfermería
Estudios comparativos de triage realizados por técnicos, por médicos y enfermeras profesionales, han mostrado que el triage realizado por enfermeras es un procedimiento confiable.
Con el triage médico se corre el riesgo de hacer una consulta rápida de deficiente calidad, aumento del tiempo de realización del triage con el consiguiente aumento del tiempo de espera para la valoración inicial de otros pacientes y la pérdida de los objetivos del sistema de triage.
Estas consideraciones son importantes para justificar el triage realizado por la enfermera profesional y asumirlo como una actividad propia de enfermería.
La enfermera debe desarrollar las competencias necesarias para ofrecer una atención a los pacientes de alta calidad ética, científica y humana. Igualmente, que le permitan obtener la aceptación y el reconocimiento a su labor por parte del equipo de salud. Las principales características, entre otras, son: altamente capacitada, conocimiento de las técnicas de valoración, experiencia clínica, liderazgo, toma de decisiones, calidad humana y diplomacia para manejar la información con el paciente y los acompañantes.
El profesional de enfermería debe asumir un reto ya que se enfrenta a las limitaciones para la valoración del paciente (completamente vestido, no coopera, posición difícil, inconsciente, desinformado sobre los antecedentes, poco tiempo para la ejecución, etc.) y sin embargo debe acertar en el resultado.
Evaluación de los Componentes del Triage
El sistema de triage debe ser evaluado permanentemente debido a que el triage es un proceso, su efectividad puede medirse con el análisis de los procesos y el resultado clínico. Utilizando las herramientas de mejoramiento continuo de la calidad, se han realizado evaluaciones centradas en las siete dimensiones de la calidad: seguridad, efectividad, eficiencia, aceptabilidad, accesibilidad, resultados apropiados y la capacitación de la enfermera.(22)
En relación con el resultado clínico, la exactitud de los métodos de triage es definida por la sensibilidad y la especificidad. La sensibilidad se refiere a la fracción de pacientes lesionados correctamente identificados; la especificidad se define como la fracción de pacientes no lesionados correctamente identificados. Términos más comúnmente usados y más fácilmente entendibles para la definición de la exactitud del método de triage son “subtriage” y “sobretriage”.
Sobretriage (falso positivo) es la incorrecta identificación de un paciente en un nivel de prioridad mayor a la complejidad real de su problema de salud; subtriage (falso negativo) es la identificación incorrecta de un paciente en un nivel de prioridad menor a la complejidad de su problema de salud.(23)
En el Departamento de Urgencias de la FSFB, desde hace tres años se realiza una evaluación mensual sistemática del resultado del triage; esta evaluación comprende la calidad de la información consignada en el formato de triage y la concordancia entre el criterio médico y de enfermería sobre la clasificación del paciente.
Uno de los primeros cambios importantes observados fue la calidad de la información consignada en el formato:
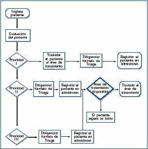
Inicialmente no se registraba la información completa especialmente en lo pertinente a la revisión por sistemas. Se debió trabajar en este aspecto ya que era relevante para la evaluación del resultado del triage. En relación con la concordancia de la clasificación, los resultados muestran gran variabilidad (78% a 99% de concordancia) esto puede explicarse por que es un procedimiento dependiente de la opinión médica, sin estandarización. (Figura 1)

Figura 1. Flijograma del Proceso de Triage en el Departamento de Urgencias de la Fundación Santa Fe de Bogotá.
Debido a que no se lograba un comportamiento regular de la clasificación del paciente se planteó la necesidad de definir un estándar para la valoración del paciente, un algoritmo de decisiones en triage y la evaluación del procedimiento tomando como indicador el porcentaje de adhesión de las enfermeras a la guía. El porcentaje de adhesión fue 89,4% en los cuatro meses de aplicación. Se identificó la necesidad de mayor capacitación de las enfermeras, especialmente de aquellas que no son de asignación permanente a esta área.
Conclusiones
- El sistema de triage ideal es aquel diseñado de acuerdo con las políticas y necesidades de cada Departamento de Urgencias; puede ser considerado un “invento casero”.
- Como es un proceso, debe permitir la evaluación y el mejoramiento continuo.
- Se deben desarrollar las competencias en el profesional de enfermería para el desempeño en el triage de los Departamentos de Urgencias, fortaleciendo este campo de acción.
- Champion citado por Maslanka dice “la Ciencia y el arte del triage están basados, predominantemente, en la anécdota, ninguno de ellos está soportado en una documentación adecuada” de HR. Champion, (24) se encuentra la oportunidad de realizar investigación clínica en el tema que fundamente esta actividad de trascendental importancia en el Departamento de Urgencias y que sorprendentemente es empírica.

Figura 2. Concordancia del Triage Médico / Enfermería. Departamento de Urgencias FSFB
Referencias Bibliográficas
- 1. Pulido H. Asociación Colombiana de Hospitales Triage Hospitalario. 2000.
- 2. Soler E, Escalante H. Triage Fundación Cardio Infantil. Bogotá, 2000.
- 3. Hospital Militar Central. Triage de Urgencias. Bogotá, 2000.
- 4. Instituto de Seguros Sociales. Vicepresidencia prestadora de servicios de salud. Triage de Urgencias. Bogotá, 1999.
- 5. Cook S, Sinclair D. Emergency department triage: a program assessment using the tools of continous quality improvement. The Journal of Emergency Medicine. 1993; 15;(6):889-894.
- 6. American College of Surgeons. Advanced Trauma Life Support. 1997; 23-26.
- 7. Williams R. Triage and emergency department services. editorial. Annals of Emergency Medicine. 1996; 27(4):506-508. abdominal pain out of the emergency department: three months feasibility study. University of California, Davis, Medical Center.
- 15. Mower W, Sachs C, Nicklin E, et al. Pulse oximetric as a fifth pediatric vital sign. Pediatrics. 1997; 99(5):681-686.
- 16. Wells-Mackie J. Clinical assessment and priority setting. Nursing Clinics of North America. 1981; 16(1): 3-11.
- 17. Dueñas M, Velandia M. Triage hospitalario. Fundación Santa Fe de Bogotá. 2001; 1-32.
- 18. Kennedy K, Aghababian RV, Gans L, et al. Triage: techniques and aplications in decision making. Annals of Emergency Medicine. 1996; 28(2):136-44.
- 19. Loyola University Medical Center. Emergency Department. Triage Protocol. 1992; 1-33.
- 20. George S, Read S, Westakle L, et al: evaluation of nurse british accident at emergency department. British Medical Journal. 1992; 304: 876-878.
- 21. Lowe R, Bindman A, Ulrish S, et al. Refusing care to emergency department of patients: evaluation of published triage guidelines. Annals of Emergency Medicine. 1994; 23(2):286-293.
- 22. Waldrop R, Harper D, Mandry C, et al. Prospective assessment of triage in an urban emergency department. Southern Medical Journal. 1997; 90(12):1208-1212.
Fuentes Bibliográficas
- 23. Sampalis J, Lavoie A, Williams J, et al. Impact of onsite care, prehospital time and level of in hospital care on survival in severity injured patients. The Journal of Trauma. 1993; 34 (2):252-261.
- 24. Maslanka A. Scoring systems and triage from the field. Emergency Medicine Clinics of North America. 1993; 11(1):15-25.
- 25. Vanegas S. Protocolo de Triage del Departamento de Urgencias. Fundación Santa Fe de Bogotá. 1995.
9. Derlet R, Kinser D. The emergency department and triage of non urgent Patients. Editorial. Annals of Emergency Medicine. 1994; 23(2):377-379. - 26. Derlet R, Kinser D, Lou R, et al. Prospective identification and triage of nonemergency patients out of an emergency department: a 5 year study. Annals of Emergency Medicine 1996; 25(2):215-223.
- 27. Estrada E. Triage Systems. Nursing Clinics of North America. 1981; 16(1):13-24.
- 28. Blumer J. Cuidados Intensivos en Pediatría . 1993; anexo.
29. Brillman J, Doezema D. Triage: limitations in predicting need for emergent care and hospital admission. Annals of Emergency Medicine. 1996; 27(4):493-500. - 30. Derlet R, Reynolds J. Triaging patients with abdominal pain out of the emergency department: three months feasibility study. University of California, Davis, Medical Center.
- 31. Mower W, Sachs C, Nicklin E, et al. Pulse oximetric as a fifth pediatric vital sign. Pediatrics. 1997; 99(5):681-686.
- 32. Wells-Mackie J. Clinical assessment and priority setting. Nursing Clinics of North America. 1981; 16(1): 3-11.
- 33. Dueñas M, Velandia M. Triage hospitalario. Fundación Santa Fe de Bogotá. 2001; 1-32.
- 34. Kennedy K, Aghababian RV, Gans L, et al. Triage: techniques and aplications in decision making. Annals of Emergency Medicine. 1996; 28(2):136-44.
Bibliografías
- 35. Loyola University Medical Center. Emergency Department. Triage Protocol. 1992; 1-33.
- 36. George S, Read S, Westakle L, et al: evaluation of nurse british accident at emergency department. British Medical Journal. 1992; 304: 876-878.
- 37. Lowe R, Bindman A, Ulrish S, et al. Refusing care to emergency department of patients: evaluation of published triage guidelines. Annals of Emergency Medicine. 1994; 23(2):286-293.
- 38. Waldrop R, Harper D, Mandry C, et al. Prospective assessment of triage in an urban emergency department. Southern Medical Journal. 1997; 90(12):1208-1212.
- 39. Sampalis J, Lavoie A, Williams J, et al. Impact of onsite care, prehospital time and level of in hospital care on survival in severity injured patients. The Journal of Trauma. 1993; 34(2):252-261.

soy enferemera y me interesa los temas gracias por la aportacion, y/o conocimientos en atencion integral en urgencias